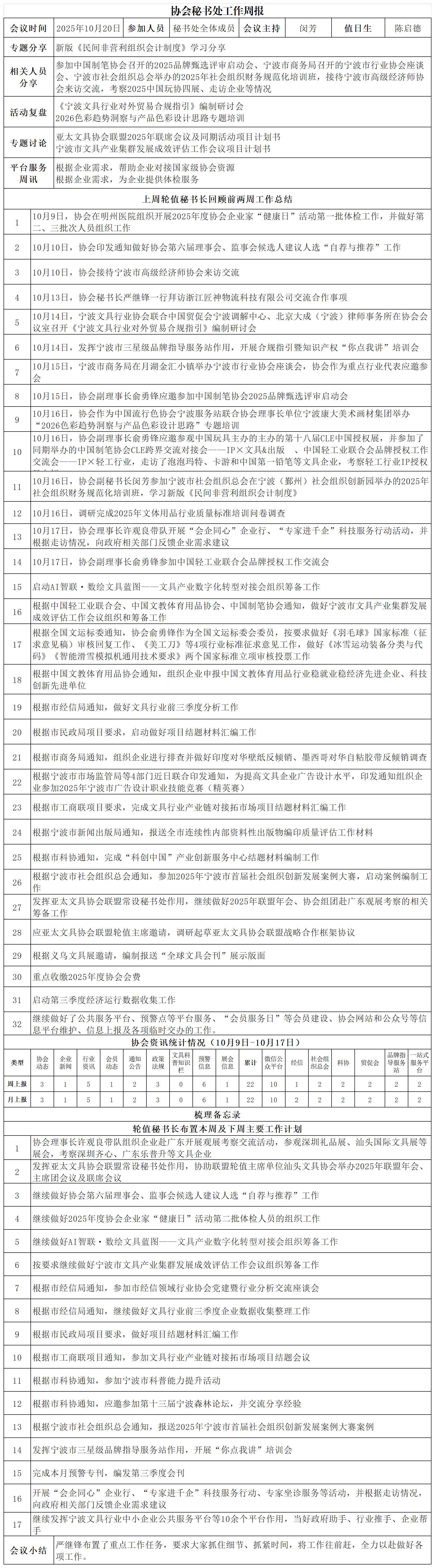
宁波文具行业协会10月20日工作周报
cnnbsa发表于 2025-10-21 16:23:37 阅读次数:0 次
其它新闻
- 2025-11-04宁波文具行业协会11月3日工作周报
- 2025-10-30宁波文具行业协会10月27日工作周报
- 2025-10-21宁波文具行业协会10月20日工作周报
- 2025-10-09宁波文具行业协会10月9日工作周报
最新留言
- 2025-10-11
关于开展协会第六届理事... - 2025-10-11
关于组织企业参加2025年... - 2025-09-25
人工智能赋能消费品工业... - 2025-09-15
关于组织企业参加印尼... - 2025-09-17
关于开展 2025 年协会... - 2025-09-04
关于组织企业参加“国际...
最新发布
- 2025-11-04
宁波文具行业协会11月3日工作 - 2025-10-30
宁波文具行业协会10月27日工作 - 2025-10-21
宁波文具行业协会10月20日工作 - 2025-10-09
宁波文具行业协会10月9日工作 - 2025-09-22
宁波文具行业协会9月22日工作 - 2025-09-24
宁波文具行业协会9月15日工作 - 2025-09-19
宁波文具行业协会9月15日工作 - 2025-09-11
宁波文具行业协会9月8日工作周 - 2025-08-28
宁波文具行业协会8月25日工作
